DAG-Based Task Scheduling on Heterogeneous Processors

Apr 16, 2025·
Xuyang Wu
Xuyang Wu
,
Jia Liu
· 1 min read
Abstract
This project addresses the design and implementation of offline scheduling algorithms for parallel tasks on heterogeneous processor architectures. Targeting real-time task sets modeled as Directed Acyclic Graphs (DAGs), we propose a two-layer scheduling framework that integrates global event-triggered scheduling with local earliest-finish-time optimization. The approach supports multiple scheduling strategies, including global, partitioned, and federated schemes, and is adaptable to diverse heterogeneous computing platforms such as CPU+GPU and CPU+FPGA. To solve the scheduling problem efficiently, we formulate it as a mixed-integer programming model and design a modular scheduling tool in Python, enabling dynamic configuration and extensibility. The system includes scheduling logic modules, runtime environment emulation, and visualization components. The project has undergone comprehensive functional and performance testing, demonstrating its effectiveness, reliability, and flexibility in handling complex offline scheduling scenarios.
Type
model
Functional diagram of the Task Planning Application (TPA)
two_layer
Diagram of the two-layer decomposition algorithm
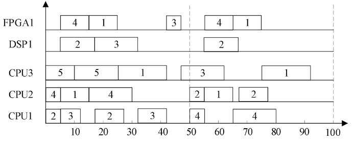
simulation
Illustration of the simulation results